欢迎来到天津冠浩律师事务所官网!
022-27815096   13602050803
当前位置:网站首页-新闻动态-案例选编-【冠浩分享】民事诉讼涉及十八类案件的180种证据一览表(建议收藏)

新闻动态

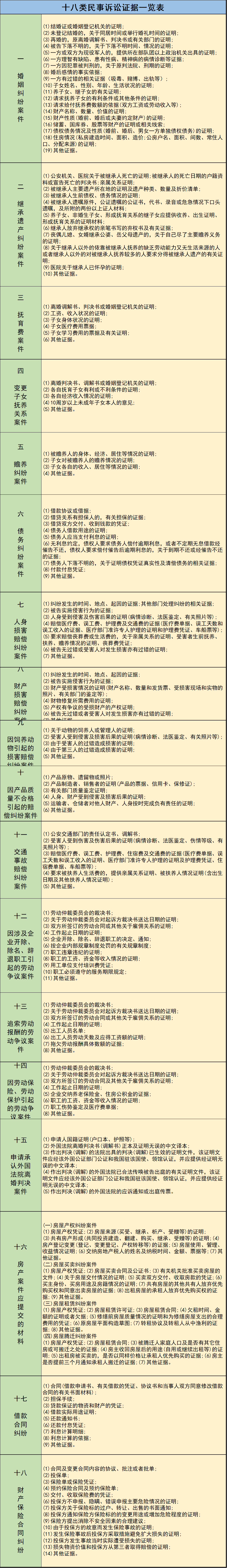
【冠浩分享】民事诉讼涉及十八类案件的180种证据一览表(建议收藏)

发布时间:2022-07-07 10:11 人气:

图片

上一篇:   下一篇:

案例优选/hot news

申律师:13602050803
王律师:18920075867
安律师:13132084670
地址:天津市和平区大沽北路65号金融街中心汇金中心25层
邮箱:522391319@qq.com
津ICP备19011960号-1